Organization Structure
Panduan untuk Mengelola Struktur Multi Organisasi dalam Satu Workspace
Pengelolaan Struktur Organisasi (Multi Organization)
Multi Organization adalah pengelolaan beberapa organization dalam satu tenant/workspace dengan struktur yang jelas dan sederhana. Setiap organization dikelola sebagai unit terpisah tanpa hubungan hierarki maupun grouping dengan organization lain, sehingga struktur, role, dan kepemilikan data tetap konsisten dan tidak tercampur. Model ini memudahkan penentuan assignment BPMN, pengelolaan user dan role, serta penerapan kontrol akses dan audit secara konsisten, sekaligus menjaga sistem tetap mudah dipahami, aman, dan siap dikembangkan secara bertahap.
Menambahkan Organisasi
Untuk menambahkan organisasi baru, ikuti langkah berikut:
-
Klik tombol Add Organization.
-
Isi kolom Name dan Description sesuai kebutuhan.
-
Klik Save untuk menyimpan organisasi. Setelah tersimpan, organisasi baru akan muncul pada daftar Organizations.
Catatan : Setiap organisasi yang akan dibuat akan memiliki struktur organisasi sendiri dan dikelola secara terpisah dari organisasi lainnya.
Mengelola Struktur Organisasi
-
Pada daftar organization, klik ikon Pensil untuk mengubah informasi pada organisasi.
- Anda dapat memperbarui nama dan deskripsi sesuai kebutuhan.
- Setelah selesai, klik Save untuk menyimpan perubahan.
-
Pada daftar organization, klik ikon View pada organization yang ingin dikelola.
-
Sistem akan membuka halaman Structure untuk organization tersebut.
Mengkonfigurasi Struktur Organisasi
Anda dapat memodifikasi struktur langsung dari bagan. Arahkan kursor ke salah satu notasi untuk menampilkan ikon aksi:
| Gambar | Fungsi |
|---|---|
![]() | Tambah Sub Role : Menambahkan role baru di bawah notasi yang dipilih. |
![]() | Edit Role : Mengubah nama role atau deskripsi notasi. |
![]() | Hapus Role : Menghapus notasi dari struktur. |
![]() | Tambah Parent Role : Menambahkan role baru di atas notasi yang dipilih. Aksi ini hanya dapat dilakukan pada chart Top Role. |
![]() | Jumlah Anggota : Menampilkan jumlah anggota tim pada role tersebut. |
![]() | Tampilkan/Sembunyikan Sub Role : Menampilkan atau menyembunyikan role di bawahnya. |
![]() | Structure Role Paralel : Menambahkan role baru pada level yang sama dengan role yang dipilih. |
Detail role
| Tab | Deskripsi |
|---|---|
![]() | Tab SOP : Menampilkan daftar Standard Operating Procedures (SOP) yang ditautkan ke role yang dipilih. |
![]() | Tab Teams : Menampilkan dan mengelola anggota tim yang ditugaskan pada role tersebut. |
Menambah dan Menghapus Anggota Tim
![]() | ![]() |
|---|
- Pilih Notasi : Klik salah satu notasi pada bagan struktur.
- Buka Tab Teams : Pada panel Details, pilih tab
Teams. - Tambah Anggota:
- Cari pengguna melalui kolom
search tenant users to add... - Klik nama pengguna untuk menambahkannya ke role tersebut.
- Cari pengguna melalui kolom
- Hapus Anggota:
- Klik ikon tempat sampah pada baris pengguna yang ingin dihapus dari role tersebut.
Mengelola SOP Berdasarkan Role
-
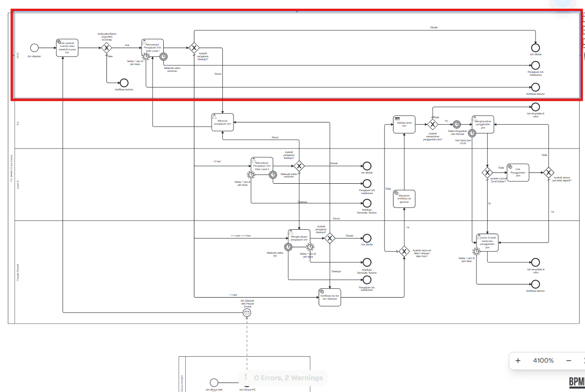
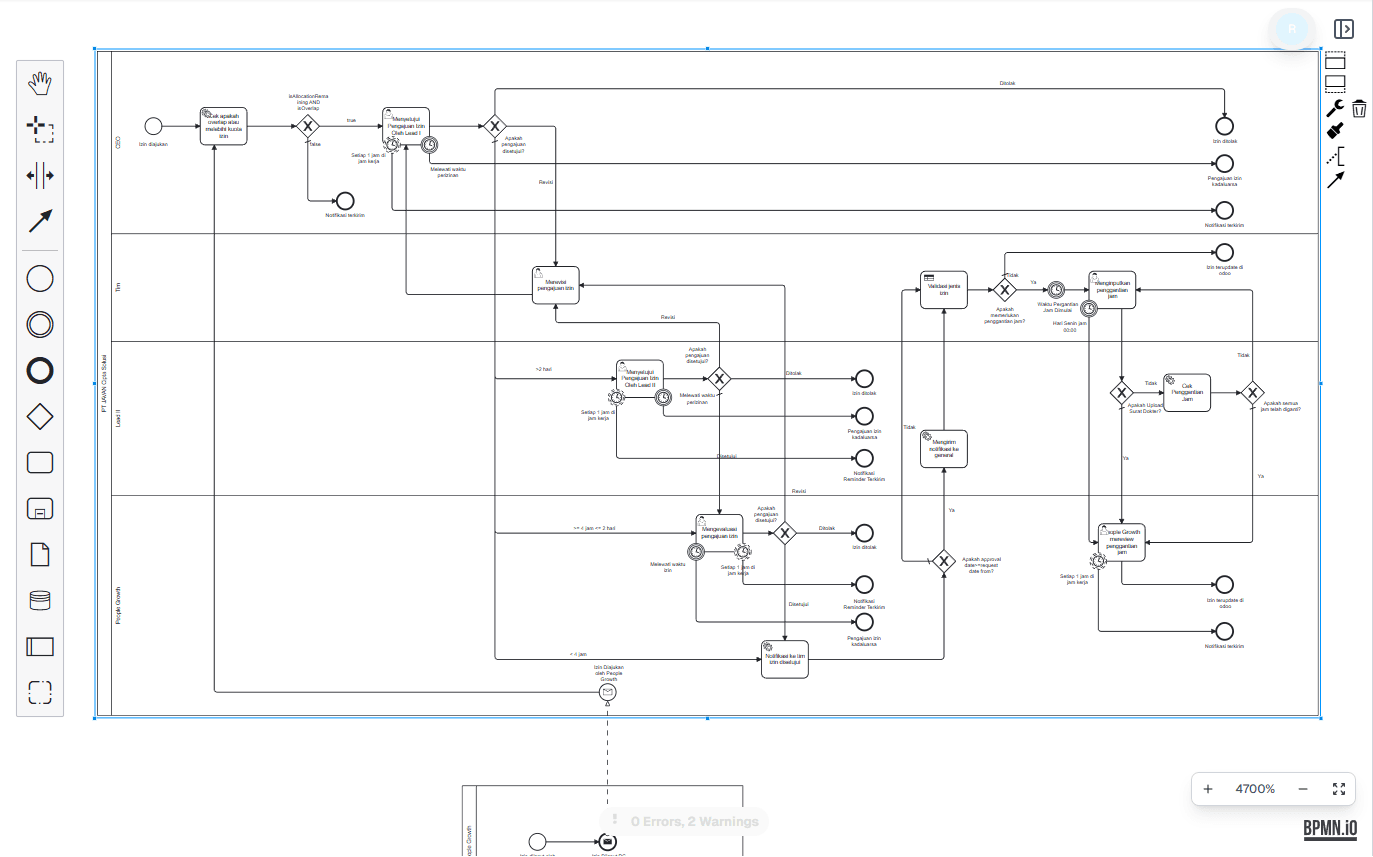
Mapping Organization pada BPMN
-
Klik pada Pool BPMN
Pada diagram BPMN Anda, klik pada Pool yang mewakili organization atau proses bisnis yang akan Anda atur.
-
Buka Properties Candidate Starters
Di sidebar kanan, buka Properties dan pilih Candidate Starters. Di sini, Anda akan memilih organization yang menjalankan proses bisnis tersebut. Pilih salah satu organization yang terlibat dalam proses bisnis tersebut.
-
Klik pada Lane yang ada di BPMN
Di dalam pool, pilih lane yang mewakili role tertentu dalam organisasi.
-
Buka Properties Panel Organization Mapping
Setelah memilih lane, buka Properties di sidebar kanan dan pilih Organization Mapping.
-
Pilih Role yang Terlibat
Di bagian Organization Mapping, pilih role yang sesuai untuk lane tersebut.
-
Klik Save untuk Menyimpan Perubahan
-
-
Menampilkan SOP pada Role dalam Organization Structure
-
Masuk ke Organization Structure di Studio.
-
Pilih organisasi yang ingin Anda lihat, lalu klik ikon View.
-
Setelah memiliih Organization, klik salah satu Role. Anda akan melihat tab Teams dan SOP.
-
Klik tab SOP untuk memastikan SOP yang telah Anda buat sebelumnya muncul di role yang dipilih.
-











