Output Hasil Simulation
Memberikan gambaran mengenai konfigurasi simulasi, hasil eksekusi simulasi, serta analisis kinerja proses berdasarkan data yang dihasilkan.
Gambaran Proses Bisnis
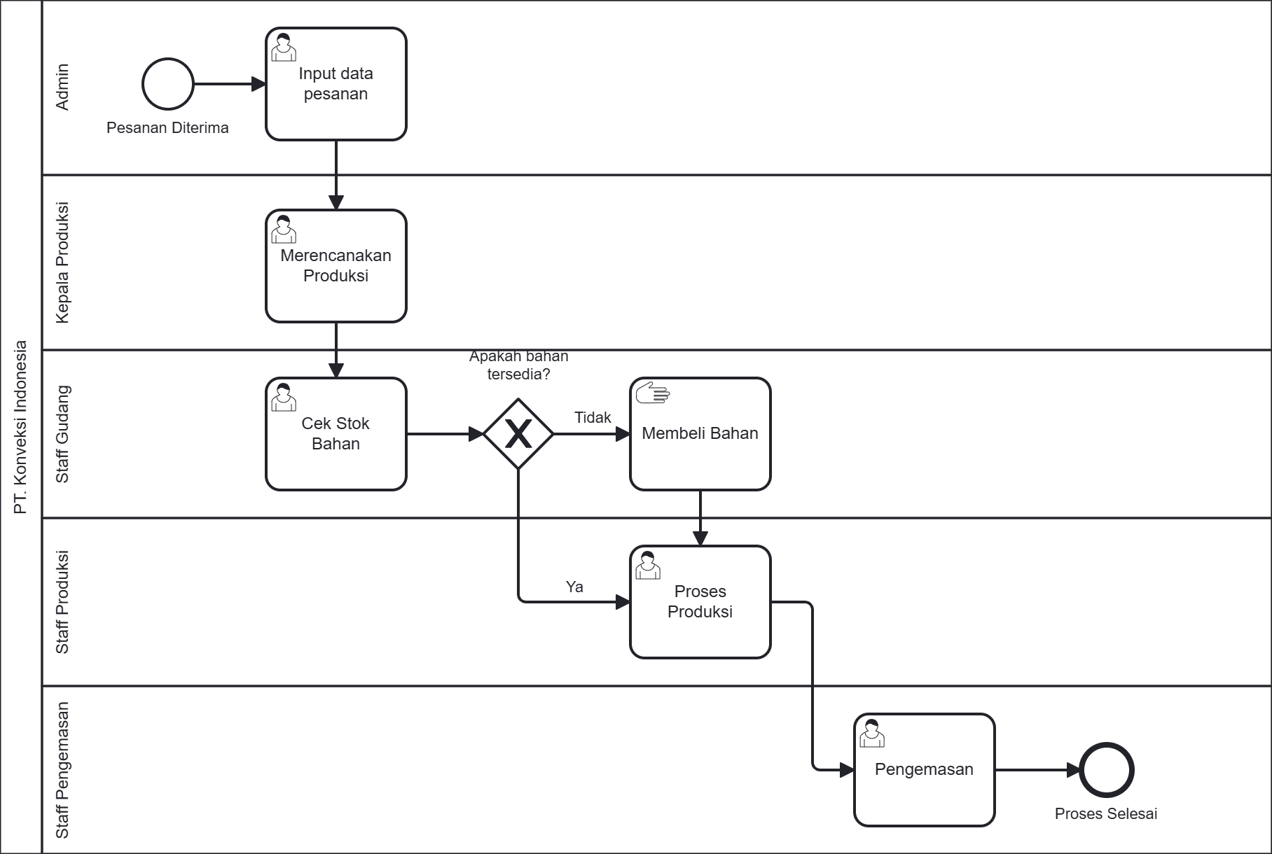
1. BPMN yang Disimulasikan
Proses bisnis produksi pada PT Konveksi Indonesia melibatkan beberapa unit kerja, mulai dari penerimaan pesanan hingga pengemasan produk. Dalam praktiknya, ketersediaan bahan baku menjadi faktor kritis yang memengaruhi kelancaran proses produksi. Oleh karena itu, dilakukan simulasi proses bisnis menggunakan BPMN untuk menganalisis kinerja proses berdasarkan frekuensi pesanan, durasi aktivitas, kapasitas sumber daya, dan kondisi ketersediaan bahan.
Simulasi ini bertujuan untuk:
- Menganalisis waktu penyelesaian pesanan (lead time)
- Mengidentifikasi potensi bottleneck dalam proses produksi
- Mengevaluasi dampak keterbatasan stok bahan terhadap kinerja proses
- Menjadi dasar perbandingan untuk skenario perbaikan proses
2. Gambaran Umum Proses
Proses bisnis dimulai dari pesanan diterima oleh Admin, dilanjutkan dengan perencanaan produksi, pengecekan stok bahan, dan keputusan apakah bahan tersedia atau perlu dilakukan pembelian. Setelah bahan tersedia, proses dilanjutkan ke produksi, pengemasan, dan diakhiri dengan selesainya proses pesanan.
Aktor yang Terlibat:
- Admin
- Kepala Produksi
- Staff Gudang
- Staff Produksi
- Staff Pengemasan
3. Input Data dan Konfigurasi Simulasi
-
Skenario Simulasi
Nama Skenario:
Skenario ini merepresentasikan kondisi operasional di mana sebagian besar pesanan tidak dapat langsung diproses karena keterbatasan stok bahan.
-
Waktu Simulasi
-
Konfigurasi Frekuensi Pesanan
Dengan konfigurasi Hari: Senin-Jum'at, Jam: 08:00-17:00, dengan Pola Kedatangan Fixed dan Jumlah 2 pesanan/jam.
-
Probabilitas Keputusan (Gateway)
-
Durasi Aktivitas
-
Konfigurasi Biaya
-
Sumber Daya
Role Jumlah Jam Kerja Biaya per Jam Admin 1 08:00-17:00 Rp 25.000 Kepala Produksi 1 08:00-17:00 Rp 35.000 Staff Gudang 1 08:00-17:00 Rp 25.000 Staff Produksi 1 08:00-17:00 Rp 30.000 Staff Pengemasan 1 08:00-17:00 Rp 25.000
4. Hasil dan Pembahasan Simulasi Proses Bisnis
Simulasi proses bisnis dilakukan pada Skenario Operasional dengan Keterbatasan Stok Bahan selama periode simulasi 7 hari. Hasil simulasi menghasilkan beberapa indikator utama, antara lain biaya proses, waktu proses, pemanfaatan sumber daya, dan aliren token proses.
-
Hasil Simulasi Biaya (Cost Analysis)
Biaya proses (process cost) adalah total biaya yang timbul akibat pelaksanaan aktivitas-aktivitas dalam suatu proses bisnis. Dalam simulasi ini, biaya dihitung berdasarkan:
- Biaya per aktivitas (task cost) yang bersifat tetap
- Biaya berbasis waktu sumber daya (resource cost) berdasarkan biaya per jam dan durasi kerja aktivitas
Dengan demikian, total biaya proses dipengaruhi oleh biaya task yang dieksekusi serta biaya tenaga kerja (resource cost) yang terakumulasi selama aktivitas berjalan.
a. Total Biaya Proses
Berdasarkan hasil simulasi, diperoleh:
- Total Execution Cost: Rp 1.820.833,33
- Total Task Cost: Rp 1.550.000
- Total Resource Cost: Rp 270.833,33
Hal ini menunjukkan bahwa total biaya proses merupakan gabungan dari biaya aktivitas (task cost) dan biaya tenaga kerja (resource cost). Biaya terbesar berasal dari aktivitas inti yang diberi biaya tetap (task cost) dan diperkuat oleh perhitungan biaya tenaga kerja berdasarkan waktu eksekusi aktivitas.
b. Distribusi Biaya per Aktivitas
Biaya setiap aktivitas ditentukan berdasarkan konfigurasi cost per task. Total biaya tiap aktivitas dipengaruhi oleh jumlah token yang mengeksekusi aktivitas tersebut dan nilai biaya per eksekusi.
Ringkasan hasil:
- Proses Produksi dieksekusi 10 kali, dengan biaya Rp 150.000 per eksekusi, sehingga total biaya Rp 1.500.000
- Pengemasan dieksekusi 10 kali, dengan biaya Rp 5.000 per eksekusi, sehingga total biaya Rp 50.000
- Aktivitas lain seperti Input data pesanan, Merencanakan Produksi, Cek Stok Bahan, dan Membeli Bahan pada hasil terbaru tercatat biaya Rp 0 (tidak menambah biaya task cost)
Dengan demikian, Task Cost sebesar Rp 1.550.000 didominasi oleh Proses Produksi sebagai biaya utama proses, disusul Pengemasan sebagai biaya tambahan per pesanan.
-
Hasil Simulasi Waktu (Duration Analysis)
Siklus proses (cycle time) adalah total waktu yang dibutuhkan oleh satu pesanan (satu instance proses) sejak pesanan diterima hingga proses dinyatakan selesai. Siklus proses mencakup:
- Waktu eksekusi aktivitas
- Waktu transportasi
- Waktu tunggu (jika ada)
Cycle time digunakan untuk mengukur kecepatan dan efisiensi penyelesaian pesanan.
a. Waktu Siklus Proses
Hasil simulasi menunjukkan:
- Total Cycle Time: 12 jam 09 menit
- Total Execution Time: 9 jam 50 menit
- Total Transport Time: 1 jam 30 menit
- Total Event Waiting Time: 0 jam
Tidak ditemukannya event waiting time menunjukkan bahwa tidak terjadi penundaan akibat event. Durasi proses lebih banyak dipengaruhi oleh waktu eksekusi aktivitas dan waktu transportasi.
b. Rata-rata Waktu Penyelesaian Pesanan
Dari 10 pesanan (token) yang disimulasikan:
- Rata-rata cycle time per pesanan: 1 jam 12 menit 54 detik
- Waktu tercepat: 50 menit
- Waktu terlama: 1 jam 39 menit
Variasi waktu ini dipengaruhi oleh dinamika urutan pemrosesan token dan jalur proses yang dilalui, termasuk aktivitas yang memiliki komponen transportasi.
c. Durasi Eksekusi per Aktivitas
Seluruh aktivitas utama memiliki:
- Durasi tetap 10 menit per eksekusi
Namun secara total:
- Aktivitas yang selalu dilewati oleh seluruh pesanan memiliki total durasi lebih besar secara agregat karena dieksekusi oleh semua token
- Aktivitas yang memiliki komponen transportasi akan menambah total waktu proses melalui transport time, meskipun durasi eksekusi aktivitasnya tetap
-
Analisis Sumber Daya (Resource Analysis)
Pemanfaatan sumber daya (resource utilization) menunjukkan seberapa besar waktu kerja sumber daya digunakan untuk menjalankan aktivitas dibandingkan dengan total waktu kerja yang tersedia selama simulasi.
Indikator ini digunakan untuk:
- Mengidentifikasi sumber daya yang paling sibuk
- Menemukan potensi bottleneck dalam proses
a. Konsumsi Waktu Sumber Daya
Selama simulasi:
- Total Time Consumption: 9 jam 50 menit
- Bottleneck Time: 49 menit
Distribusi konsumsi waktu per role:
- Staff Gudang: 3 jam 10 menit (utilisasi tertinggi, 7,04%)
- Role lain (Admin, Kepala Produksi, Staff Produksi, Staff Pengemasan): ±1 jam 40 menit (utilisasi ±3,70%)
Hal ini menunjukkan bahwa Staff Gudang menjadi titik kritis dalam proses karena memiliki beban aktivitas yang lebih tinggi dibanding role lainnya, sehingga lebih berpotensi menjadi sumber bottleneck ketika volume pesanan meningkat.
b. Bottleneck Aktivitas
Bottleneck adalah kondisi di mana suatu aktivitas atau sumber daya menyebabkan antrean atau penundaan karena kapasitasnya lebih rendah dibanding beban kerja yang diterima.
Bottleneck teridentifikasi pada:
- Membeli Bahan (Staff Gudang): waiting time 20 menit (9 menit)
- Proses Produksi (Staff Produksi): waiting time 20 menit (10 tokens)
- Input Data Pesanan (Admin): waiting time 9 menit (10 tokens)
Bottleneck ini tidak disebabkan oleh keterbatasan jam kerja, melainkan oleh alur proses yang memusatkan aktivitas tertentu pada satu resource, sehingga ketika beberapa token datang berdekatan, token berikutnya perlu menunggu resource tersebut tersedia.
-
Analisis Token (Process Flow Analysis)
Dalam simulasi BPMN, token merepresentasikan satu instance proses, yaitu satu pesanan yang mengalir dari start event hingga end event.
Token digunakan untuk:
- Menghitung jumlah pesanan yang diproses
- Melacak jalur proses yang dilalui
- Mengukur biaya dan waktu per pesanan
a. Aliran Token
Total token masuk: 10 pesanan
Total token selesai: 10 pesanan
Seluruh pesanan berhasil diproses hingga end event, menunjukkan bahwa tidak terjadi deadlock atau kegagalan proses.
b. Distribusi Token per Aktivitas
- Seluruh aktivitas utama menyelesaikan 10 token
- Aktivitas Membeli Bahan hanya menyelesaikan 9 token, sesuai dengan jalur proses yang dilalui oleh sebagian besar, namun tidak seluruh pesanan
c. Breakdown Token
Setiap token memiliki:
- Total biaya: Rp 155.000,00
- Total durasi: berkisar antara 50 menit hingga 1 jam 39 menit
- Jumlah langkah: 19–30 langkah
Token dengan durasi lebih panjang menunjukkan pesanan yang mengalami waktu tunggu pada resource tertentu (bottleneck) atau berada pada urutan pemrosesan lebih akhir, sehingga total waktu penyelesaiannya menjadi lebih lama.
-
Risiko Proses
Pada simulasi ini:
- Tidak dikonfigurasikan risiko proses
- Tidak terdapat tambahan biaya maupun tambahan waktu akibat risiko
Dengan demikian, hasil simulasi merepresentasikan kondisi operasional tanpa mitigasi risiko tambahan, sehingga cocok dijadikan baseline untuk skenario perbandingan di masa depan.
